DGT发文:西班牙驾考新规上线,理论考试简化版来袭!
很多准备考西班牙驾照的小伙伴在讨论西班牙驾照考试简化的事,有的说可以,有的说不可以,不知道政策真假,今天就和大家来分享下我获取到的DGT信息
官网政策是:2024年09月26号发布的,政策属实,但是否所有地区都落实了,还不好说,一般大城市落实率会更快一些。
下面我会系统的讲下政策内容,适合人群,以及如何申请等内容,希望对考西班牙驾照有一定的帮助。
一、理论考试简化版_解决的需求
很多华人在西班牙考驾照时,面临语言障碍。DGT的新政策就是为了帮助这些有阅读理解困难的群体,包括低识字率语言障碍(比如不熟悉西班牙语)阅读障碍(如失读症)
二、政策优势比对
简单易懂:采用简单语言和图像辅助理解听力支持:可选择听题模式,通过耳机听取题目和答条。
时间延长:可以为需要的考生提供额外的答题时间。
三、适合人群
1.智力障碍者。
2.有学习障碍、阅读障碍(如失读症)或自闭症谱系障碍的人。
3.低识字率人群。
4.对西班牙语不熟悉的人。
四、如何申请
申请步骤与适用人群解释:通过驾校:驾校可以通过DGT的AUES系统提交申请上传相应的证明文件,系统会显示状态为“待交通局预约”
个人申请:可以通过前往当地的Jefatura或Trá fico办公室(交通局)提交申请。需上传相关证明文件或提交声明解释申请原因。
理论考试简化版考试申请表
五、DGT政策内容
西班牙交通总局(DGT)为了帮助有阅读理解困难的考生,推出了新的“阅读简单版”驾考理论试题!无论你是因为语言障碍,还是其他阅读障碍,都可以申请这项考试适应。
政策信息
内容大意:
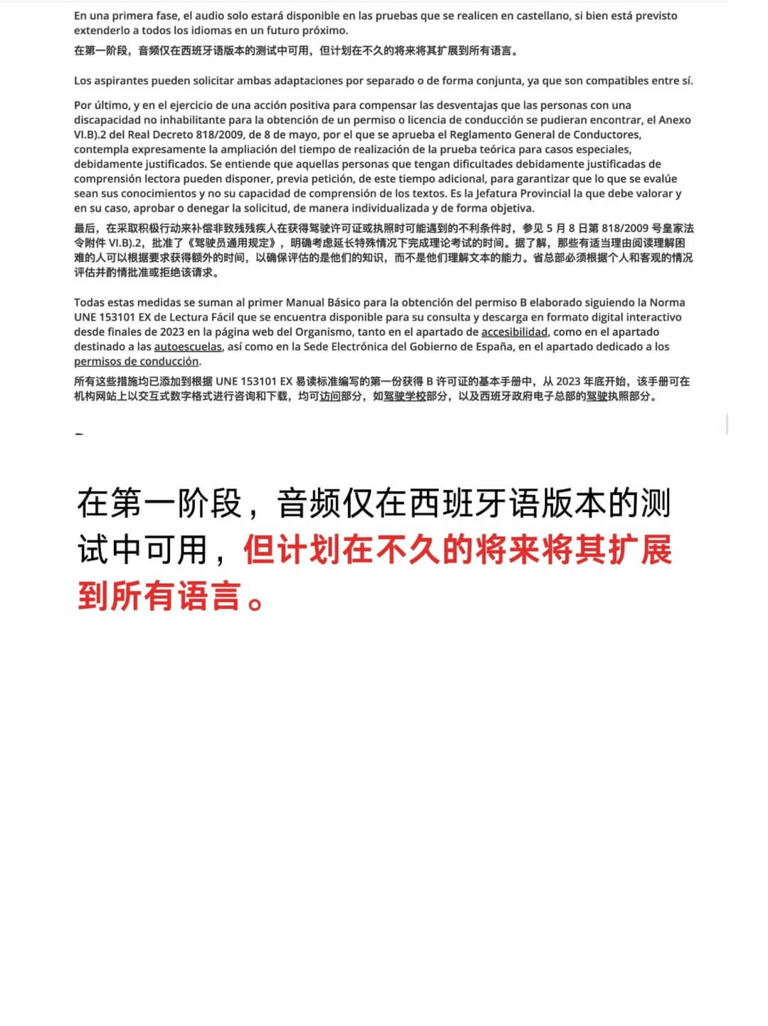
首先,需要指出的是,自通知发布之日起,申请简易阅读”(lectura fácil)适应措施的考试必须严格限制在通知中指明的考生范围内。这些适应措施可能涉及额外时间或使用音频工具,因此每个考试轮次中可能限制考生人数。
因此,强调必须评估考生是否确实符合适应措施的要求,并提交必要的证明文件。此外,考试问题的难度与普通考试相同。
系统中,状态将显示为“待交通局预约’,并且需要(PENDIENTE CITA JEFATURA)’上传支持申请的证明文件(通过AUES系统)。
在适应措施的需求可以通过专业报告证明的情况下,必须继续提交证明文件。在其他情况下,如低识字率”或“语言不熟悉”,如果没有证明文件,将接受包含个人身份信息及驾校信息的声明,解释为何需要申请理论考试适应措施。
DGT官方推文:
六、理论考试刷题必备
PS:简化版考试会大大降低考试语言难度,但想顺利通过理论考试,学交规理论和刷理论题必不可少。
华人专用西班牙考驾照App:
欧驾宝典是专为华人考西班牙驾照设计的,有英语+中文双语言学西班牙交规和用中文辅助翻译讲解刷理论题。
安装:苹果手机/安卓手机,在app store/Google play 搜索欧驾宝典,进行安装即可。
DGT理论考试简化版题:
地址:https://sedeclave.dgt.gob.es/WEB_AUTO-6/examen/Instrucciones.jsf
简单版试题还不是很多,想更好的理解西班牙交规和考点,还得多刷题。
文章推荐
1.华人!也能把【西班牙驾考理论交规】学到嗨!DGT交规手册中文学
2.西班牙驾考路标学习神器:298个标志全收录,中文版,手机随学!
3.DGT发文_中国驾照换西班牙驾照流程,非协议国驾照换领全攻略!
4.华人专用的·西班牙驾照理论刷题app·中文翻译西班牙驾考刷题软件